
回顾2025被AI颠覆的行业 量化私募崛起!2025年的中国私募行业正站在技术驱动与规则重塑的关键十字路口。量化私募凭借AI赋能与策略进化,不仅在数量上首次反超主观投资,更以亮眼的业绩成为市场领跑者。与此同时,“公奔私”潮涌、出海步伐加快、险资加速入局,共同推动行业生态向多元化、国际化深度演进。

DeepSeek横空出世,引爆AI量化投资。2025年初,由幻方量化创始人梁文锋创立的深度求索公司推出AI大模型DeepSeek-R1,迅速成为行业焦点。该模型在数学、代码与逻辑推理任务中展现出媲美ChatGPT的性能,并在美国市场一度超越ChatGPT,引发技术和资本市场的双重震动。这一突破性进展被广泛视为量化投资进入“AI驱动”时代的关键信号,促使众多量化机构加速布局AI。同年12月初,DeepSeek再度发布新版模型,在保持强大推理能力和智能体性能的同时,实现了高计算效率的平衡。梁文锋实控的量化私募也取得较为亮眼的业绩,旗下九章资产和宁波幻方量化两家百亿量化私募共有13只产品在私募排排网上有业绩展示,今年1-11月平均收益显著。

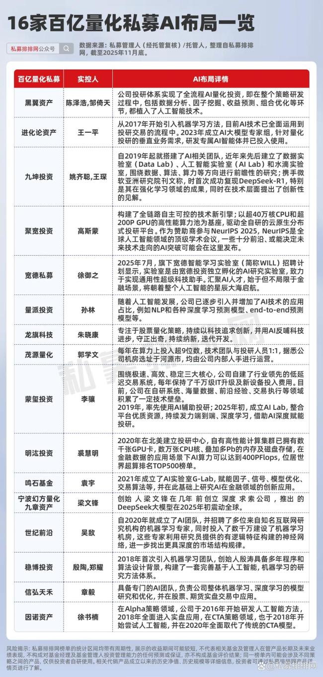
根据私募排排网统计,截至2025年11月底,积极布局AI的国内百亿量化私募还包括黑翼资产、进化论资产等16家。

2025年4月,沪深北交易所同步发布《程序化交易管理实施细则》,对程序化交易报告管理、交易行为管理、信息系统管理、高频交易管理等作出细化规定,并于7月7日开始正式实施。细则明确了瞬时申报速率异常、频繁瞬时撤单、频繁拉抬打压以及短时间大额成交等异常交易行为的构成要件以及交易所可采取的措施。李春瑜表示,在程序化交易走上规范发展过程中,量化行业或发生三个方面的深刻变化:一是管理人会提升基本面因子在策略中的占比,逐步向中低频策略转型;二是管理人更加注重对机器学习和另类数据的应用,提高策略稳定性和抗周期性;三是管理人不断提升风控合规水平,充分发挥量化在交易风控系统上的技术优势。

今年以来,A股市场整体震荡上行,市场赚钱效应显著,且呈现中小盘风格占优特征。在此环境下,私募基金业绩与规模同步提升,行业头部机构数量持续增加,百亿私募格局巨变。根据私募排排网数据,2025年7月初,百亿量化私募数量首次超越百亿主观私募;10月22日,百亿私募数量突破100家,私募业重返百家百亿的“双百时代”。截至2025年11月底,百亿私募数量进一步增至113家,其中,百亿量化私募占据55席,明显超过47家百亿主观私募,量化私募成为当前百亿阵营的主导力量。

根据中基协数据,截至2025年10月末,国内存续私募基金管理规模历史上首次突破22万亿元大关。私募证券投资基金表现尤为突出,其规模增至7.01万亿元,较2024年末大幅增加1.8万亿元,增幅超过34%。至11月末,行业规模再创新高,存续私募基金管理规模达22.09万亿元,其中私募证券投资基金规模进一步上升至7.04万亿元。

私募排排网数据显示,截至2025年12月25日,年内新备案私募证券投资基金数量超过12000只。分策略来看,新备案股票策略私募基金数量高达8116只,占比65.8%,是私募发行市场的主力。以公司投资模式和管理规模分类,百亿量化私募成为新备案主力军,明汯投资、世纪前沿等4家百亿量化私募年内新备案产品均在120只以上。

量化私募业绩强于主观。私募排排网数据显示,截至11月底,有业绩显示的2172只主观多头产品今年来平均收益为34.25%;而833只量化多头产品今年来收益均值高达40.34%。从百亿私募看,旗下在私募排排网上有至少3只产品符合排名规则且有业绩展示的百亿私募共有57家,其中,百亿量化私募今年来收益均值达34.40%,远高于百亿主观私募平均收益的28.49%。

今年以来,私募股票投资整体业绩表现亮眼。根据私募排排网数据,截至2025年11月底,在私募排排网至少有3只股票策略产品有今年1-11月收益展示的私募共有368家,股票策略平均收益为36.50%,大幅跑赢同期的上证指数、深证成指。李春瑜表示,今年以来,无论是消费、科技还是高端制造等板块均有亮眼表现,为股票策略基金提供了丰富的投资机会,市场交投活跃、流动性充裕,因此权益类产品赚钱效应凸显。

2025年以来,在公募行业激励机制生变、“去明星化”趋势深化以及市场行情走牛等多重因素的驱动下,“公奔私”浪潮持续涌动。同年12月,一项被视作重塑行业生态的关键改革新规正式落地,涉及投资范围、薪酬激励与业务限制等方面的调整,为这一趋势再添动力。Choice数据显示,截至2025年12月19日,今年已有304位公募基金经理离职,其中不少人已传出转向私募领域发展的消息。根据私募排排网数据,截至2025年12月12日,从业背景为公募的基金经理已有859位,今年来旗下至少有3只产品符合排名规则的“公奔私”基金经理有43位,平均收益为27.70%。

近年来,布局海外资产已成为私募行业的重要发展趋势。获取香港9号牌照被视为私募机构“出海”的关键路径之一。根据私募排排网数据,截至2025年11月26日,今年已有10家私募获得香港9号牌照,持有香港9号牌照的私募数量增加至107家。

今年以来,险资私募领域呈现出加速扩容态势,年内新增备案登记的险资系私募达4家,分别为泰康稳行(武汉)私募、太保致远(上海)私募等。在长期投资试点深化与低利率环境延续的背景下,预计“险资系”私募基金的设立热潮仍将延续。


配配查官网提示:文章来自网络,不代表本站观点。